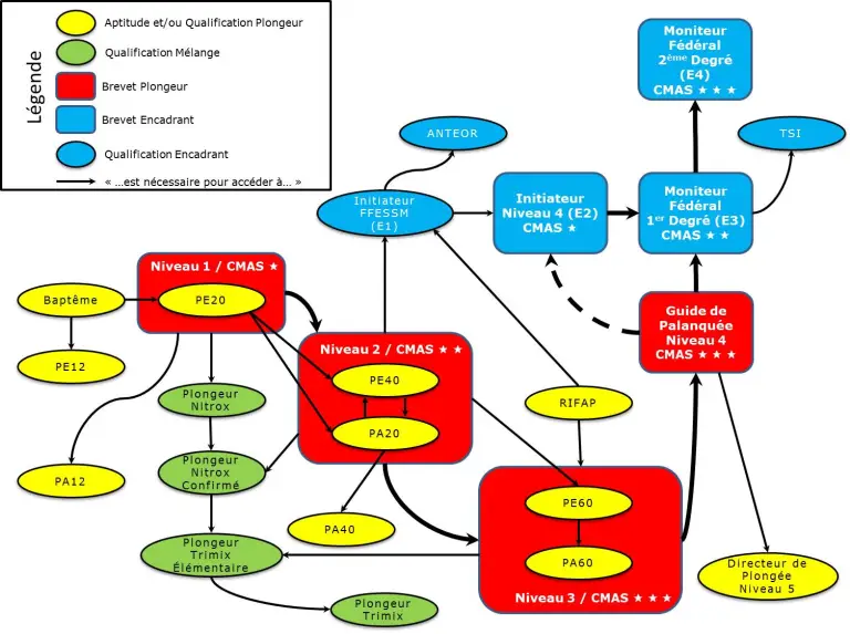
Brevets français

Brevets français

Formation de plongeur

NIVEAU 1

Le plongeur Niveau 1 (N 1 est capable de réaliser des plongées d’exploration jusqu’à 20 m deprofondeur, au sein d’une palanquée, avec un Guide de Palanquée ( qui prend en charge la conduite de la plongée).
Ces plongées sont réalisées dans le cadre d’une organisation sécurisée, mise en place par un Directeur de Plongée ( selon les règles définies par le Code du Sport) CdS.

Etre âgé de 14 ans au moins à la date de délivrance du brevet (autorisation d’un responsable légal pour les mineurs). Etre titulaire de la licence fédérale en cours de validité.
L’âge minimum requis peut être abaissé à 12 ans dans les conditions suivantes

  • demande volontaire de l’intéressé(e
  • demande des parents au président du club ou au responsable de la structure commerciale agréée.
  • avis favorable du moniteur et du président du club ou du responsable de la structure commerciale agréée.
  • Présenter un certificat d’absence de contre indication à la plongée conforme à la réglementation fédérale en vigueur. se référer au chapitre « généralités » du manuel de formation

voir les tarifs

NIVEAU 2

Le plongeur encadré à 40 m (PE 40 est capable de réaliser des plongées d’exploration jusqu’à 40 m de profondeur, au sein d’une palanquée, avec un Guide de Palanquée ( qui prend en charge la conduite de la plongée.
Le plongeur autonome à 20 m (PA 20 est capable de réaliser des plongées d’exploration jusqu’à 20 m, au sein d’une palanquée en autonomie, avec un ou deux équipiers majeurs, ayant au minimum les mêmes compétences.
Ces plongées sont réalisées dans le cadre d’une organisation sécurisée, mise en place par un Directeur de Plongée (DP présent sur le site, qui donne les consignes relatives au déroulement de la plongée selon les règles définies par le Code du Sport) CdS.

Etre âgé de 16 ans au moins à la date de délivrance du brevet (autorisation d’un responsable légal pour les mineurs

Les prérogatives d’autonomie (PA 20 et N 2 ne peuvent être exercées qu’à partir de 18 ans.
Etre titulaire de la licence fédérale en cours de validité.
Etre titulaire du brevet de plongeur Niveau 1 (N1) de la FFESSM ou d’une certification dont les aptitudes sont jugées équivalentes pour débuter la formation et avoir réalisé au moins 4 plongées ( en milieu naturel).

Présenter un certificat d’absence de contre indication à la plongée conforme à la réglementation fédérale en vigueur, se référer au chapitre « généralités » du manuel de formation.

voir les tarifs

NIVEAU 3

Le plongeur PE 60 peut effectuer des plongées jusqu’à 60 m, encadré par un Guide de Palanquée (GP), au minimum jusqu’à 40 m et par un E 4 entre 40 et 60 m, sous la responsabilité d’un directeur de plongée(DP).
Le plongeur PA 40 peut effectuer des plongées en autonomie jusqu’à 40 m au sein d’une palanquée avec un ou deux équipiers majeurs, ayant au minimum les mêmes compétences et sous la responsabilité d’un directeur de plongée (DP)
Le plongeur Niveau 3 peut effectuer des plongées en autonomie sans Directeur de Plongée ( DP)jusqu’à 40 m dans les conditions identiques au PA 40 et jusqu’à 60 m en présence d’un Directeur de Plongée (DP).
En outre, la carte CMAS 3 de la FFESSM qui lui est délivrée offre des prérogatives plus importantes hors des frontières françaises, en fonction des législations et règlementations locales Toutefois, lorsqu’il s’agit d’accompagner des groupes organisés français qui conditionnent l’éventualité de l’application du Code du Sport, y compris à l’étranger, le N 3 français ne saurait alors être reconnu au titre de Guide de Palanquée.
La certification N 3 est le niveau de plongeur minimum requis pour accéder au brevet de Guide de Palanquée.

Conditions communes
Etre âgé de 18 ans au moins à la date de délivrance.
Etre titulaire de la licence fédérale en cours de validité.
Présenter un certificat d’absence de contre indication à la plongée conforme à la réglementation fédérale en vigueur, se référer au chapitre « généralités » du manuel de formation.

Conditions spécifiques.
PE 60 être titulaire du PE 40 et avoir réalisé au moins 20 plongées attestées en milieu naturel, dont 5 à une profondeur comprise entre 35 et 40 m.
PA 40 être titulaire du niveau 2 (N2) ou d’une certification équivalente.
Niveau 3 être titulaire du niveau 2 (N2) ou d’une certification équivalente et du RIFA Plongée.

voir les tarifs